Article written by Kevin Thomas Tully.
In the classic movie Philadelphia, Denzel Washington portrays a defence attorney with a penchant for asking everyone he encounters to explain complex situations to him as if he were a four-year-old child.
“Explain it to me like I’m a four-year-old,” is more than a catchphrase; it’s a winning philosophy. In the sales industry, a simple explanation, presentation, or process is often the best route to the ultimate result: a closed deal.
Why, then, despite such fervent opinions whenever the topic of social selling is discussed among sales professionals, is a simple solution seemingly beyond comprehension?

Recommended: Why Is Social Selling Important?
Surprisingly, the most common objection voiced when both rank-and-file sales professionals and senior sales management alike debate this sales methodology isn’t, "does social selling really work?” but rather, “how can we scale social selling?”
This noticeable shift in internal dialogue is an encouraging sign that social selling, the practice of leveraging social media to generate revenue, has evolved to the next iteration of conversation beyond initial proof of concept to the all-important practice of company-wide implementation.
Buried deep within the talk track, however, and what’s really missing is a break down of the social selling process into elements so basic that they could not only be explained to a small child but could also be applied today, right now – both individually and across sales teams – at scale, regardless of whether your company is 1 or 100,000 strong.
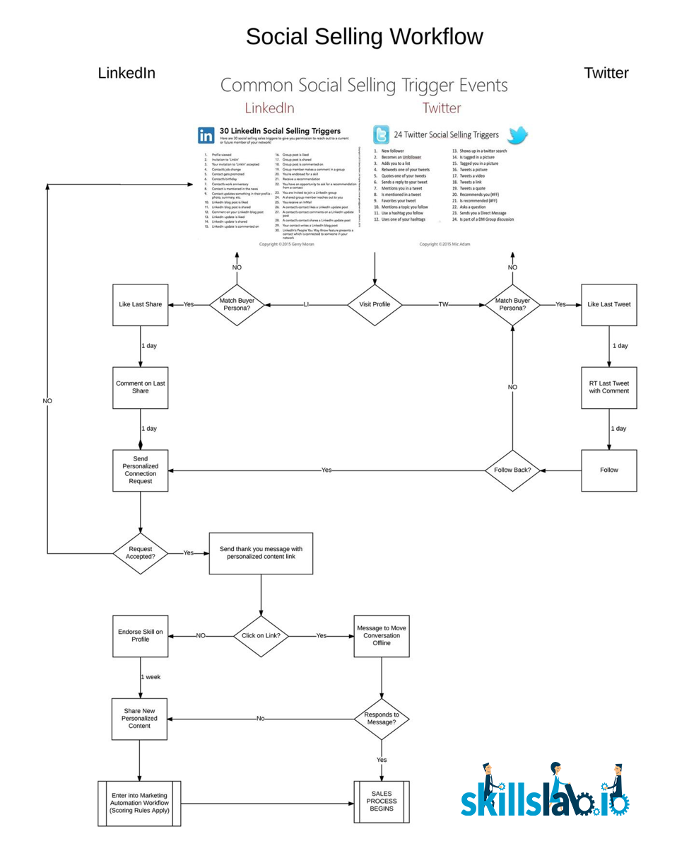
The following diagram contains the only social selling workflow you will ever need. It’s the unencumbered “four-year-old explanation” rendering for beginners, but make no mistake, any sales team can use this process as a launch pad to start inching its way towards a more complex social selling application.

This workflow is scalable, applicable across all verticals, and requires no special certification. If you are in the sales industry and understand how to follow the GPS navigation on your phone, you’re more than halfway home.
The workflow begins, as all social selling should, with social listening, arising from LinkedIn and Twitter trigger events (with thanks to my good friends and social selling strategists Gerry Moran and Mic Adam) but feel free to establish your own social listening parameters – whether a keyword, event, hashtag, or action-based.
Recommended: How to Create Epic Content for Social Selling
This bifurcated process simultaneously marries social interactions on both LinkedIn and Twitter and incorporates marketing automation for those prospects who may require additional nurturing prior to conversion.
Your offline sales process is uniquely your own. This data-driven social selling sequence works for me. And now it’s here to work for you.
About the author: Kevin Thomas Tully
Kevin Thomas Tully is a globally-recognized Social Selling and Big Data strategist who employed the principles of Social Selling long before the term entered the popular business vernacular. A Johns Hopkins-trained scientist, Kevin has applied predictive analytics and data mining to the sales process for more than a decade to gain a strategic marketplace advantage for leading brands worldwide.
Join our mailing list to receive the latest news and exclusive content from our team. Don't worry your information will not be shared.
50% Complete
Just tell us your name and email, and we'll add you to our list.